中国·太阳集团2138(股份有限公司)-Official website
分校主页
|
旧网站入口
搜索
本站首页
部门简介
部门职责
联系我们
学生管理
工作动态
规章制度
思政教育
教育活动
成长成才课
发展辅导
学风建设
生涯规划
资助贷款
工作动态
政策宣传
表格下载
心理健康
活动新闻
心理科普
就业指导
榜样力量
队伍建设
培训与交流
学工风采
信息中心
学工动态
党建引领
通知公告
当前位置:
本站首页
>
办事指南
>
正文
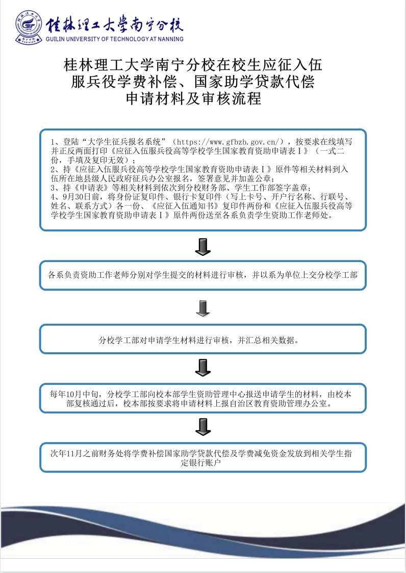
太阳集团2138在校生应征入伍服兵役学费补偿、国家助学贷款代偿申请..
来源:学生工作部 作者:陈玉 编辑: 章丰慧 审核: 韦宁照 时间:2021-09-27 浏览次数:
Copyright @ 版权所有:太阳集团2138党委学生工作部(学生工作办公室)