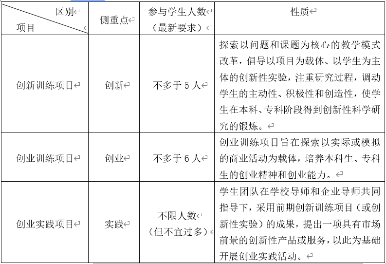
(一)大创项目申报种类以及区别

创业实践项目主要在创新训练项目和创业训练项目建设的基础
(二)申报条件
1.面向全校本科生、专科生,原则上以二、三年级学生为主。须定一名项目负责人作为项目申请人。鼓励不同学科、不同专业交叉融合,鼓励跨系部、跨专业联合申报。学校每年组织一次申报,以系部为单位组织进行。跨系部组队的项目,以项目负责人所属系部为申报立项系部。
2.项目必须至少拥有一个指导老师才能申报,最多不超过两个。
3.申请立项的学生须有较强的创新意识,对科学研究、创造发明或创业实践具有浓厚兴趣,具备一定的科研能力和初步创业能力。
3.项目负责人需在指导教师的指导下,通过选题、资料搜集和调研等,填写《太阳集团2138大学生创新训练计划项目申报书》提交分校,分校初审后,上报学校。
4.创新训练项目和创业训练项目以及创业实践项目研究时间一般不超过1年,除特殊情况外不允许申请终止项目
5.凡在项目申报和实施过程中弄虚作假、执行不力、工作无明显进展、无故延期又无具体改进措施或经费使用不当的,项目将被终止,并根据学校相关规定,给予相应的纪律处分。
6.项目一旦被终止,项目负责人及其成员两年内不得再次申请此类项目,并不能取得相应的学分数。该项目指导教师两年内不允许指导新的大学生创新创业训练计划项目,并不能取得相应的指导工作量。
二、结题评价指标:
(一)国家级:
创新训练项目要求文章2篇,或文章1篇且项目获得省(部)级相关奖项;
创业训练项目要求文章1篇,项目有盈利或获得省(部)级创新创业比赛奖项;
创业实践项目公司注册或入驻基地,项目有盈利(有证明材料);
(二)区级:
创新训练项目要求文章1篇且项目获得省(部)级相关奖项;
创业训练项目要求文章1篇或获得省(部)级创新创业比赛奖项;
创业实践项目入驻基地或获得省(部)级创新创业比赛奖项;
(三)校级:
创新训练项目要求文章1篇;
创业训练项目要求文章1篇;
创业实践项目入驻基地或文章一篇;
三、奖励办法:
(一)项目经费使用情况
项目经费主要用于购买项目所需要的实验耗材、元器件、图书资料以及与项目有关的调研差旅费、参加学术交流会议费、论文发表费、资料费等;不得用于支付餐饮、娱乐、旅游及一般办公用品购置等一切非直接研究费用。
(二)项目经费分配情况
国家级:
创新训练项目3000元;
创业训练项目3000元;
创业实践项目3000元;
区级:
创新训练项目1500元;
创业训练项目1500元;
创业实践项目1500元;
校级:
创新训练项目500元;
创业训练项目500元;
创业实践项目500元;
(三)经费报销要求
发票必须以太阳集团2138为单位,纳税人识别号12450000498502218A。
(一审:陈子依;二审:谢欢;三审:黄薇薇)