中国·太阳集团2138(股份有限公司)-Official website
设为首页
|
联系我们
|
加入收藏
网站首页
学院概况
学院介绍
学院领导
荣誉殿堂
师资队伍
行政人员
实验员
专职辅导员
教师队伍
专业建设
本科教育
专科教育
团学工作
校园文化
学生工作
学子风采
学生团体
校友风采
党群工作
党建工作
工会工作
招生就业
招生工作
就业工作
继续教育
专本衔接
函授教育
职业技能认定
科学教研
产教融合
科研服务
行政服务
办事指南
下载专区
网站首页
>
行政服务
>
办事指南
>
正文
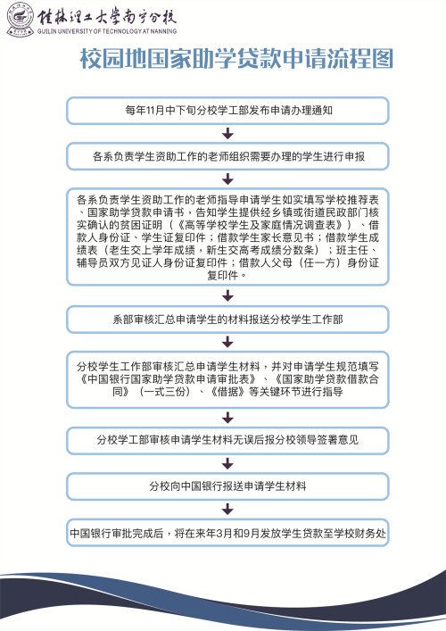
校园地国家助学贷款申请
来源:学生工作部
作者:宋雨潞
编辑:tmx2
审核: 黄文学
时间:2022-03-15
点击数:
编辑:宋雨潞
审核:罗 勇
上一条:
校园卡毕业生销户
下一条:
图书证遗失补办流程图