中国·太阳集团2138(股份有限公司)-Official website
网站首页
学院概况
学院简介
学院领导
行政机构
教学机构
学院动态
专业建设
专业设置
专业介绍
教研活动
师资队伍
实习实训
通知公告
党建工作
党委动态
党支部活动
团学工作
团学工作动态
班级风采
奖助勤贷
招生就业
招生计划
招生动态
就业动态
招聘信息
就业创业指导
校友风采
学生风采
办事指南
通知公告
通知公告
当前位置:
网站首页
->
通知公告
->
正文
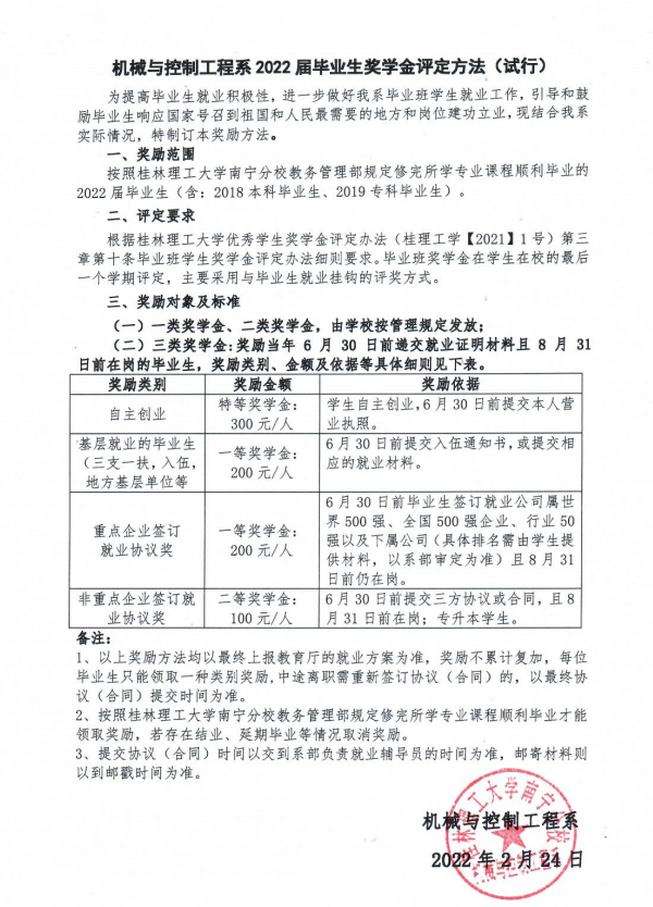
关于做好机械与控制工程系2022届毕业生奖学金评选工作的通知
日期:2022-02-28
来源:
作者:丁姗姗
编辑:丁姗姗
审核: