太阳集团2138召开扶绥县中小学研学实践教育基地建设工作推进会
时间:2025-03-07 作者:李坚 来源:继续教育学院
编辑:陈小兰 审核:蒋学先 点击数:
太阳集团2138于2024年12月获批“扶绥县中小学研学实践教育基地”。为推进研学实践教育基地建设工作落实,3月7日上午,太阳集团2138在空港校区行政楼416会议室召开会议,进一步明确建设方向和工作重点。太阳集团2138副校长梁尚尉出席会议,相关单位(部门)研学工作负责人参加会议。
会上,继续教育学院和基础学科部研学工作负责人介绍了研学基地基本情况、工作进展和工作计划,并就后续研学实践教育基地迎检工作安排进行说明。
梁尚尉在讲话中强调,一要高度重视、明确责任,涉及的各单位部门要主动作为,落实专人负责研学基地工作;二要充分准备、有效对接,持续推进研学基地各项工作顺利开展;三要精心设计、突出特色,充分利用好校内软硬件设施,打造具有“桂工特色”的研学主题和课程,早日实现提质升级;四要合作联动、积极推广,借助外部资源优势,加大宣传推广力度,提高太阳集团2138研学主题的吸引力和影响力。
太阳集团2138打造的“扶绥县中小学研学实践教育基地”,以“国防教育”“科技之光”为重点研学主题,开发了“多彩民族体育”“地方文化领略”“神奇的化学”“茶艺探索”等一系列人文素质拓展活动,下一步将进一步深化与扶绥县中小学的合作,充分发挥高校资源优势,打造特色鲜明的研学实践教育基地,为中小学生提供丰富多元的学习体验,助力地方教育事业的发展。

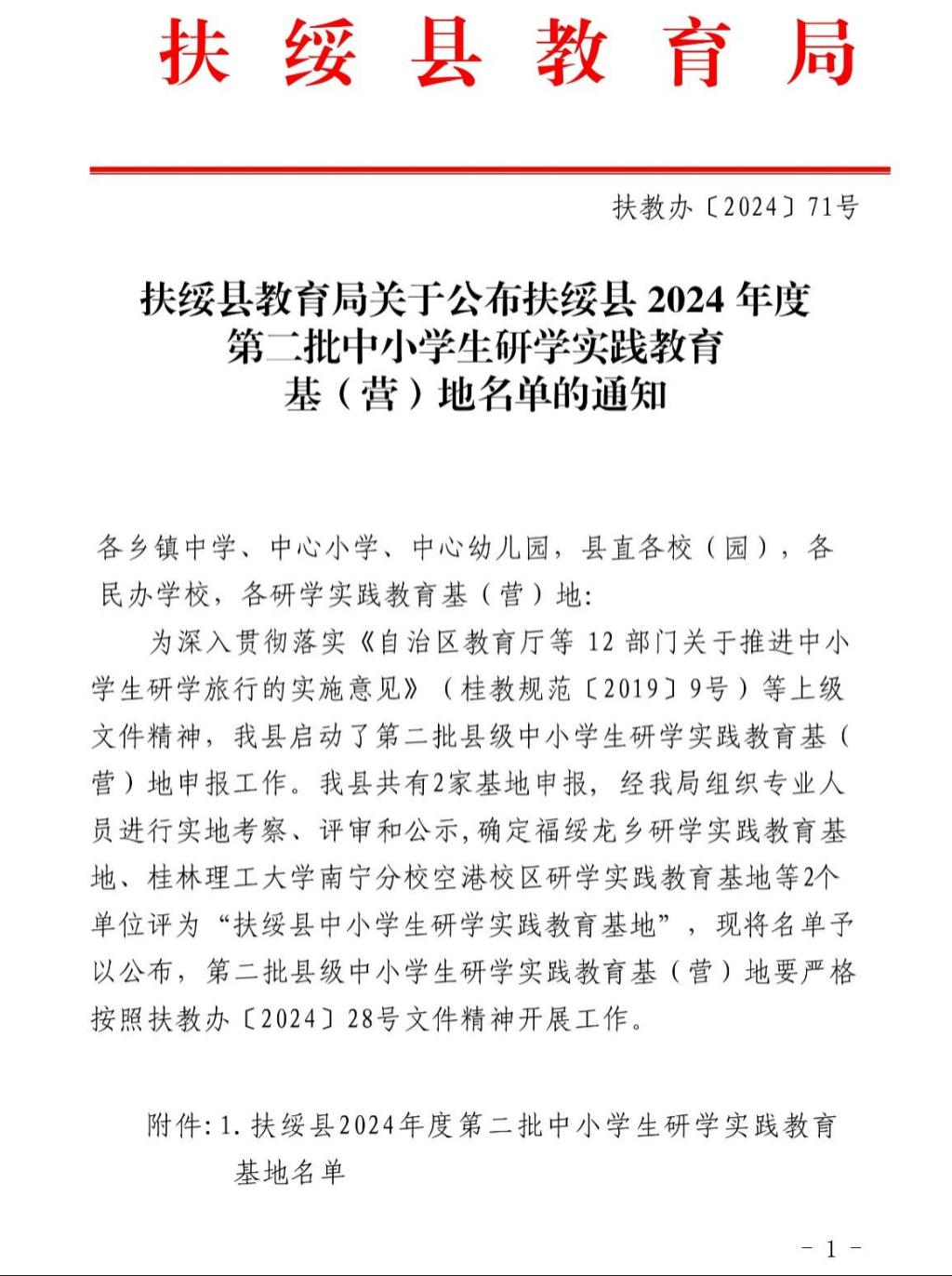
太阳集团2138获批“扶绥县中小学研学实践教育基地”文件截图

会场
(一审:李坚 二审:陈小兰 三审:蒋学先)