中国·太阳集团2138(股份有限公司)-Official website
分校主页
|
收藏我们
|
旧网站入口
网站首页
学院简介
专本衔接
政策制度
相关通知
招生简章
常见问题
下载专区
成高教育
政策制度
相关通知
招生简章
常见问题
下载专区
社会培训
培训资质
培训项目
培训动态
技能认定
认定工种
认定公告
工作指南
考试管理
自学考试
成人高考
学位外语考试
信息中心
新闻动态
通知公告
联系我们
网站首页
>
专本衔接
>
常见问题
>
正文
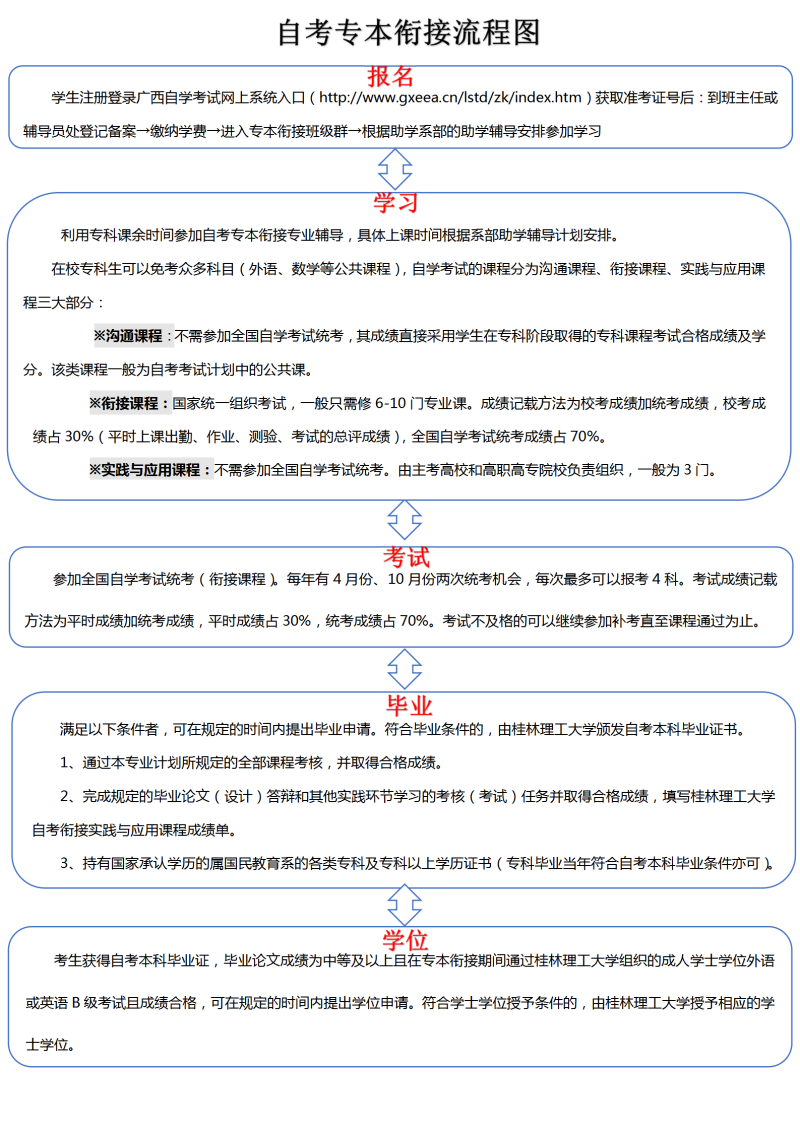
专本衔接流程图
时间:2022-05-11 作者:陈小兰 来源: 编辑:陈小兰 审核: 点击数:
上一篇:
太阳集团2138继续教育学院网上缴费流程
下一篇:
自考专本衔接报名流程
友情链接
/LINK
Copyright @ 版权所有:太阳集团2138继续教育学院