编者按:中共中央政治局6月26日下午就加强反腐倡廉法规制度建设进行第二十四次集体学习。
中共中央总书记习近平在主持学习时强调,铲除不良作风和腐败现象滋生蔓延的土壤,根本上要靠法规制度。要加强反腐倡廉法规制度建设,把法规制度建设贯穿到反腐倡廉各个领域、落实到制约和监督权力各个方面,发挥法规制度的激励约束作用,推动形成不敢腐不能腐不想腐的有效机制。
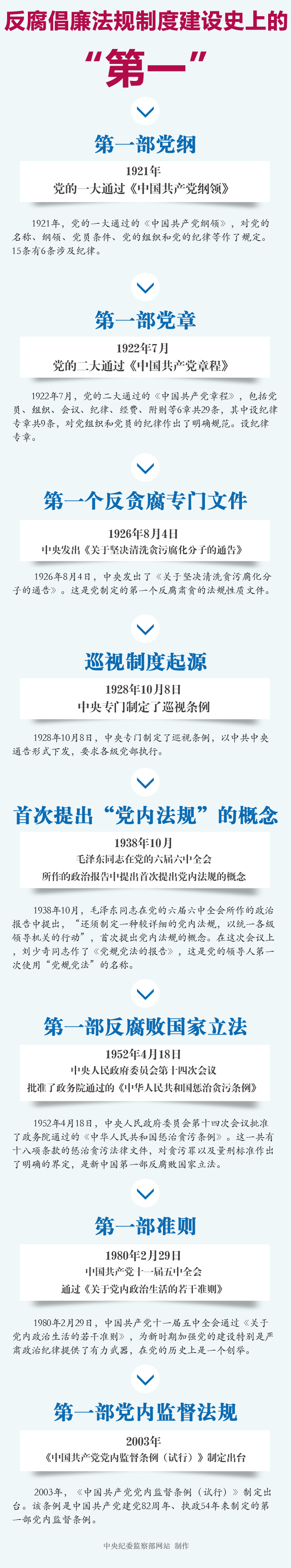
90多年来,我们党始终高度重视反腐倡廉法规制度建设。中央纪委监察部网站梳理了反腐倡廉法规制度建设的历程,敬请关注。
我们党自成立伊始就高度重视反腐倡廉法规制度建设。1921年党的一大通过的中国共产党纲领,对党的名称、纲领、党员条件、党的组织和党的纪律等作了规定,15条中有6条涉及纪律。1922年7月党的二大通过的第一部党章,设纪律专章,对党组织和党员的纪律作出了明确规范。至1927年,我们党发布了20余个法规性文件,其中1926年出台了第一个反腐肃贪的法规性质文件《关于坚决清洗贪污腐化分子的通告》。在第二次国内革命战争时期,毛泽东等同志制订了“三大纪律、八项注意”,第一次对党和军队提出了全面的纪律要求,其中“不拿群众一针一线”、“一切缴获要归公”以及“买卖公平”、“借东西要还”、“损坏东西要赔偿”等廉洁纪律、群众纪律在党内耳熟能详。1928年,中央颁布《巡视条例》,这是我们党巡视制度的起源。1931年11月,中央苏区第一次党代表大会通过的《党的建设问题决议案》,第一次将严肃党的纪律、反对官僚腐化现象作为党的建设工作的中心任务之一。1933年,中央苏区颁布了《关于惩治贪污浪费行为》的训令,第一次明确规定了贪污浪费行为的量刑标准。1938年六届六中全会首次提出“党规党法”的概念,“四个服从”成为党的政治纪律和组织纪律。1945年七大党章在总结多年来经验教训的基础上,把纪律建设推进到一个新阶段,专列了“奖励与处分”一章。在各个革命根据地或各解放区,我们党出台了《陕甘宁边区惩治贪污条例(草案)》等一批党纪、政纪、军纪综合一体的惩治腐败法规。1949年,在新中国成立前夕,毛泽东同志在党的七届二中全会上特别提醒全党警惕资产阶级糖衣炮弹的侵袭,要求党员干部做到“两个务必”。
新中国成立之初,毛泽东同志指出,对于贪污、浪费和官僚主义现象,如果不加以肃清,就有亡党、亡国、亡身的危险。1951年12月,中共中央发出《关于实行精兵简政、增产节约、反对贪污、反对浪费和反对官僚主义的决定》,在全国范围内开展了教育与惩戒相结合的“三反”、“五反”运动,并因此制发了《中央关于三反运动中处理党纪问题的指示》等十余个规范性文件。1952年,中央人民政府颁布《中华人民共和国惩治贪污条例》。在作风建设方面,1955年,中央纪委制定出台了关于检查浪费、损坏粮食的规定;1961年1月,中央下发了《党政干部三大纪律、八项注意(草案第二次修正稿)》;1963年,中央监委制定出台了关于严肃处理违法乱纪、腐化堕落等错误和反对特殊化行为的规定。
改革开放伊始,党中央清醒认识到在经济体制转换的历史条件下可能出现腐败易发多发的严峻形势。邓小平同志指出,反对腐败还是要靠法制,搞法制靠得住些。1980年颁布党的第一部准则《关于党内政治生活的若干准则》。1985年,中央印发了《关于禁止领导干部的子女、配偶经商的决定》,第一次对领导干部配偶子女经商办企业提出禁止性要求。此后,党中央陆续制定了《中国共产党党员领导干部廉洁从政若干准则》、《中国共产党纪律处分条例》、《中国共产党党内监督条例(试行)》等一批反腐倡廉的重要法规,为建立健全反腐倡廉法规制度体系打下了重要基础。此外,还出台了一系列配套制度。
在国家法律方面,落实出台了《刑法》及其修正案、《刑事诉讼法》、《反洗钱法》等其他法律以及司法解释相配套的惩治腐败犯罪的刑事法律制度,《行政监察法》、《审计法》、《国家赔偿法》、《政府信息公开条例》等有关监督方面法律法规,《招标投标法》、《政府采购法》、《土地管理法》等其他相关法律法规,保证改革开放和社会主义现代化建设顺利进行。
党的十八大以来,新一届中央领导集体高度重视反腐倡廉法规制度建设。习近平总书记指出,要善于用法治思维和法治方式反对腐败;加强反腐败国家立法,加强反腐倡廉党内法规制度建设,让法律制度刚性运行;要把权力关进制度的笼子里。党的十八届三中全会指出,健全反腐倡廉法规制度体系,健全改进作风常态化制度。这些重要论述为加强反腐倡廉法规制度建设指明了方向。2013年12月,中央通过《建立健全惩治和预防腐败体系2013—2017年工作规划》,对加强反腐倡廉法规制度建设作出了部署。中央印发《十八届中央政治局关于改进工作作风、密切联系群众的八项规定》及其实施细则,把落实八项规定作为改进工作作风的突破口,以身作则、以上率下,各地区各部门根据实际情况,制定出有针对性、可操作性的制度细则。出台《党政机关厉行节约反对浪费条例》以及《党政5机关国内公务接待管理规定》《因公临时出国经费管理办法》《关于厉行节约反对食品浪费的意见》等一系列配套法规制度,坚决正风肃纪,不断巩固和深化改进作风成果。落实十八届三中全会要求,党的纪律检查体制改革深入推进,制定《党的纪律检查体制改革实施方案》,对改革的指导思想、目标要求、主要任务、方法措施和时间进度作出安排。同时,先后发布《关于加强中央纪委派驻机构建设的意见》和《省(自治区、直辖市)纪委书记、副书记提名考察办法(试行)》等三个提名考察办法等。同时,建章立制与狠抓落实的强力结合,提高了制度的权威性和有效性。
6月26日,中共中央政治局就加强反腐倡廉法规制度建设进行第二十四次集体学习。中共中央总书记习近平在主持学习时强调,我们党长期执政,既具有巨大政治优势,也面临严峻挑战,必须依靠党的各级组织和人民的力量,不断加强和改进党的建设、管理、监督。铲除不良作风和腐败现象滋生蔓延的土壤,根本上要靠法规制度。要加强反腐倡廉法规制度建设,把法规制度建设贯穿到反腐倡廉各个领域、落实到制约和监督权力各个方面,发挥法规制度的激励约束作用,推动形成不敢腐不能腐不想腐的有效机制。
