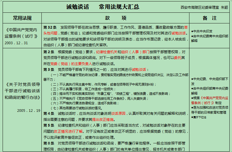
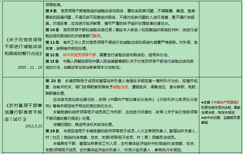
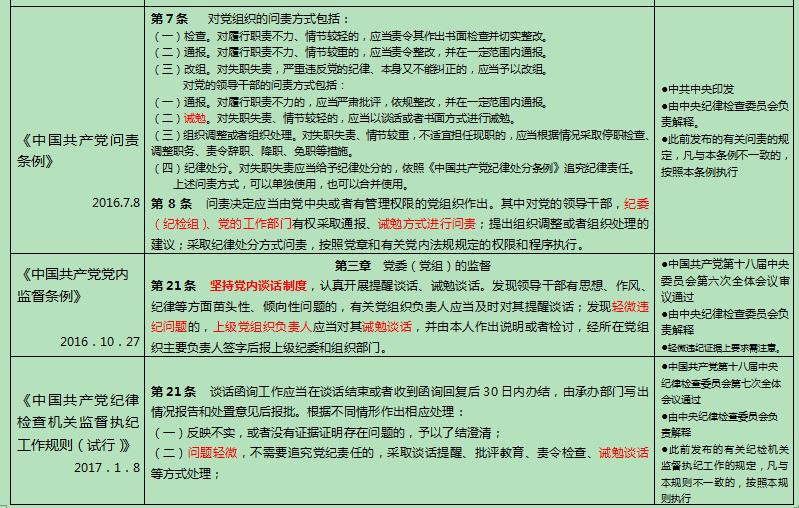
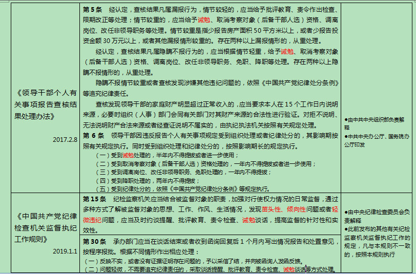
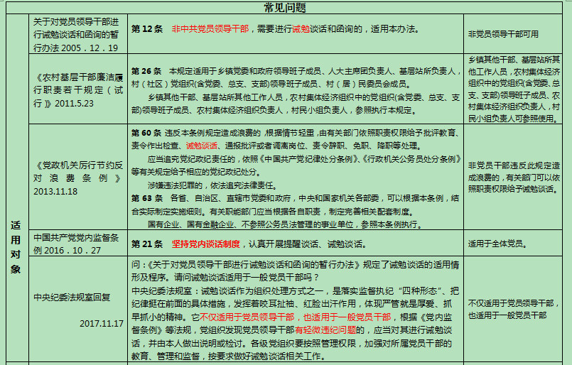
诫勉谈话,主要针对领导干部存在虽不构成违纪但造成不良影响,或者虽构成违纪但根据有关规定免予党纪政纪处分的问题,由党组织对其进行谈话教育,防止小毛病演变成大问题。其目的在于对领导干部进行教育、提醒、警示,不属于组织处理。
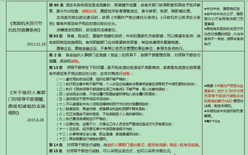
关于诫勉谈话的影响期以及对晋职晋级、提拔使用、评先评优等事项的影响,各级各地各部门出台的相关规范性文件中均有不同规定,标准尚不统一,比如,根据中央组织部出台的《关于组织人事部门对领导干部提醒、函询和诫勉的实施细则》的有关规定,受到诫勉的领导干部,取消当年年度考核、本任期考核评优和各类先进的资格,六个月内不得提拔或者重用。
因此,诫勉谈话的影响期应当在实践中依据有关规定来判定。










作者:陕西省西安市高陵区纪委审理室 朱颖。审稿顾问:清云。
来源:我们都是担当人