【编者按】党建引领促发展,凝心聚力谱新篇,为迎接即将到来的中国共产党成立100周年,讴歌党的光辉历程和丰功伟绩,集中宣传展示党建工作取得的新进展、新成就,分校组织开展“庆建党百年,展党建风采”党建工作成果展示活动。活动凝聚桂工党建特色,充分展现了分校党建工作优秀成果,进一步增强分校基层党组织战斗堡垒作用,提升党建工作质量,加快建设“桂工”特色高素质应用型人才培养基地。
一、坚持“一个中心”思想
以党建引领促进专业教育建设为中心,坚持以习近平新时代中国特色社会主义思想为指导,进一步提升系部党建工作能力和水平。围绕党史学习教育,开展了党总支中心组专题学习会、“习近平新时代中国特色社会主义思想”系列培训、“党课开讲啦”、“感党恩,跟党走”之品读文学经典·传承家国情怀、每日党史知识推送等系列党史学习教育。
系主任周子平同志为党员讲党课
党总支副书记兼学工组组长陈曙钰上专题党课
系微信公众号推送
系学生第四、五党支部组织师生党员赴扶绥县张报故居开展主题党日活动
经济与管理系党总支理论学习中心组(扩大)会议
二、构建“两个专业平台”
积极搭建党员活动阵地,建设桂南民俗博物馆、阿里数智商学院两个实训基地。
桂南民俗博物馆被列为“扶绥县民族团结进步教育基地”、“大学生国防教育实践教学点”、“第二课堂教育教学(桂南民俗博物馆)体验中心”,并选拔优秀学生担任博物馆讲解员,先后迎接区、市、县等各级领导和团体参观5次,接待人数达10000余人次;充分发挥教育功能,推进分校第二课堂教育,桂南民俗博物馆被列为分校国防教育人文素质教育基地,增强民族团结意识,提升文化自信。
经济与管理系学生在民俗博物馆讲解现场
阿里数智商学院,以人才培养为中心、以就业为导向,找准工作切入点和着力点,构建校企合作平台;市营、旅游、国贸等专业教师党员积极投身阿里数智商学院校企合作建设,为分校师生办实事、解难题,推动校园快递物流服务体验改善工程,努力践行“我为群众办实事”的初心。
三、深化党建育人思想,做到“三个促进”
一是促进党建工作与教学工作融合。以党建促进专业教育工作的开展,以老带新,实现“党建双带头人”和“学术带头人”比肩并行,将党建任务与教学工作、学科建设相融合。
二是促进教师党建与学生党建融合,学生第二党支部、第四党支部由同一专业背景下教工与学生党员联动共建,联合开展党建教育实践活动,实现支部工作上的互动和资源上的共享。教工党员带领学生在第十一届全国大学生红色旅游创意策划大赛中喜获二等奖的好成绩;团队指导老师陈曙钰、宋春雨获“优秀指导老师”称号。
教工党员带领学生在第十一届全国大学生红色旅游创意策划大赛中喜获佳绩
第十一届全国大学生红色旅游创意策划大赛指导老师荣誉证书
第十一届全国大学生红色旅游创意策划大赛荣誉证书
三是促进党建工作融合实训基地共建保障。进一步深化政校企合作,扶持大学生创新创业,助推系部人才培养、创新创业实践等方面发展。
4月8日下午,扶绥县文化旅游和体育广电局党组书记、局长钟永芳一行到我系进行校地合作洽谈。
扶绥县文化旅游和体育广电局一行到经济与管理系洽谈战略合作
5月12日,与广东金海燕进出口服务有限公司建设“金海燕跨境电商学院”,实现优势互补、资源共享,在培养经济社会发展所需的应用技术型人才、服务区域经济发展迈向新台阶。

金海燕跨境电商学院揭牌仪式
合影
四、开拓创新,实现“三个突破”
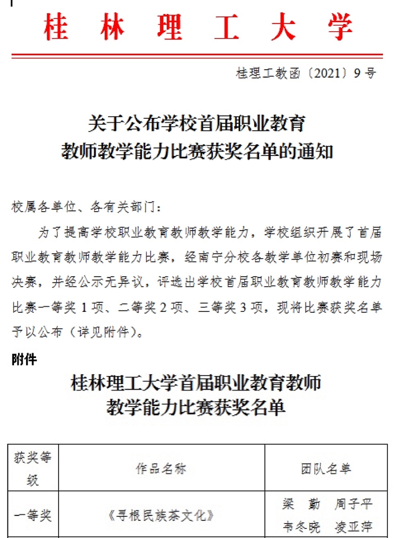
一是科研工作取得新突破,获批国家民委和广西哲学社会科学规划项目2项。二是专业技能比赛成绩显著,教工党员指导学生参加国家级、省部级、市厅级比赛40余项,取得优异成绩。三是教师教学能力大幅提升,系部党员教师积极参加各类教学能力比赛,获校级一等奖1项、2名教师被评为分校“十佳授课教师”。
李军辉科研立项文件

王媛科研立项文件
梁勤团队获奖文件
陈娉婷“十佳授课教师”奖状
廖四成“十佳授课教师”奖状
五、工作展望
一是完善党建阅读室建设,营造浓厚的党史学习教育氛围,引导师生党员坚定理想信念、铸牢初心使命。以党史学习教育为契机,开展系列活动,加大党史宣传教育力度,厚植党员爱党爱国情怀。二是策划系部“最美经管人”活动,树立模范带头作用,以点带面,进一步增强党员师生的使命感和责任感。