【编者按】党建引领促发展,凝心聚力谱新篇,为迎接即将到来的中国共产党成立100周年,讴歌党的光辉历程和丰功伟绩,集中宣传展示党建工作取得的新进展、新成就,分校组织开展“庆建党百年,展党建风采”党建工作成果展示活动。活动凝聚桂工党建特色,充分展现了分校党建工作优秀成果,进一步增强分校基层党组织战斗堡垒作用,提升党建工作质量,加快建设“桂工”特色高素质应用型人才培养基地。
一、“四微一制”,筑牢“红色基础"
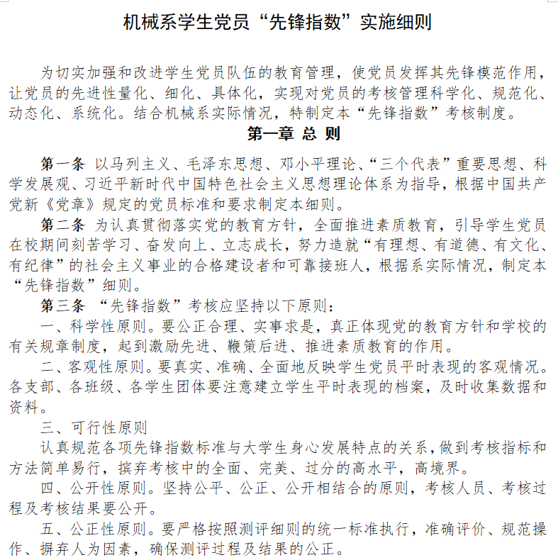
一是强化责任抓落实。2021年党总支以“四微一制”(微型竞赛、微型党课、微型分享、微型视角和《党员”先锋指数“实施细则》)党建品牌项目为抓手,定责任、定目标、定任务、定措施,切实推动基层党建重点任务落实到位。
机械与控制工程系学生党员“先锋指数”实施细则
二是优化组织强引领。目前,我系党总支共有党员80人,设立党支部4个,将专业教师、辅导员编入学生支部,形成师生融合、本专科学生融合管理的党建管理格局。
三是结合建党百年契机,大力开展党史学习教育。截止今年6月,共开展“建党百年·党史学习教育”活动9次。
二、共建共享,统筹“红色资源”
一是健全工作机制。以“四微一制”品牌建设为抓手,统筹部署工作,由第一党支部负责微型竞赛,第二党支部负责微型党课,第三支部负责微型分享,第四党支部负责微型视角,各支部齐抓共管,齐心协力抓党建。
二是丰富工作载体。目前,机械系党总支组织开展了中心组党史教学专题学习会、“习近平新时代中国特色社会主义思想”系列培训、“党课开讲啦”微型党课比赛、建党百年“诵读红色经典 践行初心使命”诵读比赛、“阅百年党史 传精神华章”主题党史学习教育书展活动等线下活动,组织开展了“感党恩·跟党走”党史知识竞赛、“学四史、守初心、担使命 ”线上答题、学习强国答题竞赛、微型分享等线上活动,线上线下齐抓共管,进一步丰富了工作载体,整合了红色资源,实现了各支部之间资源的互享。
建党百年“诵读红色经典 践行初心使命”诵读比赛
机械与控制工程系党总支开展习近平新时代中国特色社会主义思想培训
“阅百年党史 传精神华章”党史学习教育主题党日活动
微党课——“历久弥新的红旗渠精神”
三、激发活力,丰富“红色载体”
一是传承红色基因。通过组织开展优秀毕业生党员经验交流分享,毕业生党员“感恩母校”系列活动,设立党员先锋岗等措施,有效激发全系广大党员传承发扬红色精神,以优秀共产党员为标杆,凝聚改革发展的精气神。
二是打造服务品牌。积极探索“党建+”工作机制,激活红色资源,打造“四微一制”品牌特色和亮点。一是积极申报党建项目,2021年荣获分校党史学习教育实践项目立项2项,二是建党百年“诵读红色经典 践行初心使命”诵读比赛获得人民网报道。同时,积极探索红色课程、文化课程、实践课程、思政融合,涵盖政策普及、思想政治、文明道德、实用技能、科学知识等教育内容,全面提升基层党组织的组织力、凝聚力和号召力。

2021届毕业生党员重温入党誓词
党总支书记袁斌为2021届毕业生党员讲授“学党史、悟思想、办实事、开新局”主题党课
2021届毕业生党员蓝慧萍分享在校期间学习、工作经验