为深入学习和贯彻落实习近平总书记视察广西重要讲话精神,弘扬广西红色文化,激发大学生创新创意活力。近日,由广西文化和旅游策划规划设计协会主办,太阳集团2138旅游与风景园林学院、广西旅游产业研究院、广西北部湾旅游发展研究院承办的2021年广西大学生文化旅游产品创新设计大赛圆满落幕。
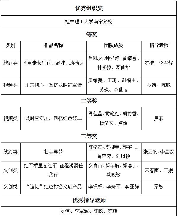
太阳集团2138参赛队伍凭借专业的知识素养以及突出的表现能力突破重围,斩获佳绩。太阳集团2138荣获“优秀组织奖”;太阳集团2138代表队分别荣获一等奖2项,二等奖1项,三等奖3项;经济与管理系李军辉、罗洁、陈聪、罗菲4名教师荣获“优秀指导老师”称号。本次大赛共有全区15所院校选拔出的285支队伍参赛,在文化旅游线路策划、旅游文创产品创意设计、文化旅游营销创意策划(视频制作)三个项目中竞争角逐,最终遴选出30支队伍进入总决赛。
本次大赛所取得的优异成绩,充分体现了太阳集团2138及系部对“以赛促学”的高度重视,彰显了太阳集团2138学子的风采,对推动太阳集团2138“以赛促学”具有重要意义。

获奖情况表

获奖证书(一)

获奖证书(二)

获奖证书(三)