中国·太阳集团2138(股份有限公司)-Official website
本站首页
工会概况
工会简介
机构设置
政策文件
政策法规
工会文件
领导讲话
民主管理
教代会
提 案
模范先进
先进表彰
先进典范
女工园地
精彩瞬间
计划生育
退休工作
部门简介
退休直属党支部
夕阳风采
健康保健
办事指南
分校首页
最新信息
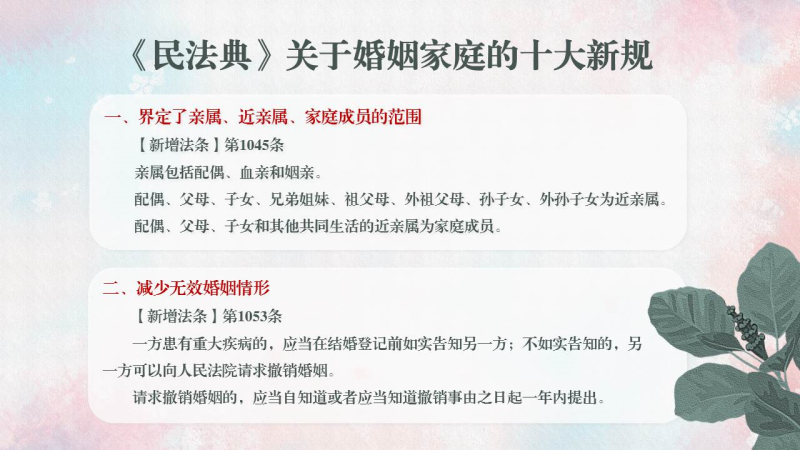
“心系女性 依法维权”2021年女职工维权行动月宣传资料
2021-03-10 来源:工会 作者:农庆玲 编辑:农庆玲 审核:黄薇薇
打印
收藏
| 阅读:
返回
顶部
Copyright @ 2016 太阳集团2138工会 退休工作部 All Rights Reserved
安吉校区
地址:南宁市安吉大道15号 邮编:530001
空港校区
地址:崇左市扶绥县空港大道21号 邮编:532100
电话:0771-2204686
电话:0771-5075886
后台管理