今天是:

招生就业

就业信息

当前位置: 首页 >> 招生就业 >> 就业信息 >> 正文

【招聘信息】(转)青春有力,源来有你! ——2023 届桂林力源集团青年领军人才校园招聘计划

发布日期:2023-05-09    作者:     编辑:陈海亮、王斌     审核:甘锦琛     来源: 桂林力源集团    点击:
一、 前言
第一流的作为,需要有第一流的伙伴。力源,邀青春的你,与我们同行。
从现代饲料工业、现代养殖业到食品生鲜新零售,
从现在的 12 个省,再进一步走遍神州大地,
为了国人餐桌的安全、健康、美味,我们可以一起做点什么?
力源,一家坚定走中国特色社会主义道路的企业,
邀青春的你,在平等和共享的环境中奋斗!
全员分散持股的力源,没有超过 1%持股的“大老板”,没有“家族”和“二代”,人人平等。
从国企改制到如今年产值近 400 亿,力源的每一分盈利,全员共享。
在这里,没有拜年送礼,没有劝烟劝酒,
年轻人,就该有年轻人的活法和年轻人的追求
70 年历史的力源,有超过 80%的 85、90、95 后高管和干部,
轻装上阵,消灭职场陋习,让我们干出属于这一代人骄傲的成绩!
二、力源介绍
【力源集团】创立于 1953 年,2002 年由国企改制成为一家员工分散持股的企业,目前已经形成从农场到餐桌的产业链布局,业务涵盖生物科技,饲料工业,畜禽育种养殖、粮油食品新零售四大领域。致力于为养殖企业和客户提供可持续的饲料营养解决方案;致力于为终端消费者提供安全可信、健康美味的食品和彼此信任的消费体验;致力于成为让全体员工感受平等、快乐、成长、幸福、尊严的事业平台;致力于为所在地创造就业机会、带动农户致富、带来税收贡献;致力于推进乡村振兴、用产业健康发展推动乡村可持续发展。
【力源集团】目前在全国 12 个省份拥有 180+家分子公司、14000+员工,年营业收入超 400 亿,荣获“农业产业化国家重点龙头企业”、“中国民营企业 500 强”、“广西企业 100 强”等荣誉。
【力源集团】全员分散持股,无任何股东持股超过 1%,无家族持股,员工责任共担,发展共享。秉承“合作、创造、共赢”的经营理念,致力于成为一家快乐的、受人尊敬的、可持续生存和发展的百年老店。未来 3 到 5 年,集团将稳健推进产业布局:1)实现饲料销量 2000 万吨;2)完善种、养、屠宰的产业链配套,完成 500 万头肉猪出栏相关的祖代核心场、父母代扩繁场、公猪站、公司+农户育肥场的建设发展,完成 1.5 亿羽黄鸡出栏的育种+养殖相关配套;3)城市供应链+新零售覆盖华南、华中、西南多省市。
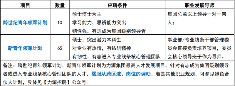
三、 青年领军人才招募计划
(2)岗位计划
 
四、 培养体系:集团 1 年跟进 + 3 年保护期 + 导师制 + 项目制 +干部培养体系
1、集团 1 年跟进项目:
成立青领训练营,主要由“一次仪式、两场培训、四个品牌活动以及两次述职”组成,由集团人力资源部跟进管理。
2、力源保护期机制
3 年内,青领薪酬受保护, 如非触犯法律,不因工作原因降薪,不因工作达不到要求而解除合同并享受两次调整导师、公司的保护。目的是帮助青年顺利度过职业转型第一阶段,安心提升自我能力。
3、导师制、项目制
由集团及各事业部、各专业线条核心领导班子作为导师,负责安排学员学习计划、工作岗位指导、轮岗、学习成果定期验收及日常生活问题处理;根据不同的岗位及公司需要,运用“轮岗实训、项目炼人、岗位炼人”的培养模式实行个性化定制培养,在担责中尽快成长。
4、力源建立了完善的职业发展与管理体系
1)完善了各个事业部、线条 14B-13A 员工职级标准;12D-10A 主管职级标准;9D-6A 经理职级标准
2)建立了各事业部干部管理委员会,每年 5 月、11 月集中盘点人才、公开讨论,任命干部
3)建立了包括继任管理、任用管理和在岗管理在内的核心人才发展体系。
五、薪酬待遇
1、薪资收入
2、 保护机制
所有新员工按照对应项目面议对应年薪,保护期 3 年,保护期内不会因任何原因降薪;如果出现工作完全不能胜任或不适应的情况,由人力资源部提供 2 次换岗的机会。每年有 2 次职级评定、薪酬的机会,符合对应主管、干部级别的按力源集团内部薪酬体系调整。
3、所持股份性收益
⚫ 近 10 年股份年平均资金回报率 10%-25%;80%员工参与了 2017 年、2020 年、2022 年扩股计划。
⚫ 所有项目新员工转正后即可申请加入集团持股会,享有购股权利;
 4、福利:五险一金、春节/中秋福利、春节开门红包、带薪年假、每月福利、健康体检、子女福利、团建活动、高温补贴、报销入职车费、差旅补贴、提供住宿,内设食堂、免费工作服等。
六、校招流程
网申/现场投递→初试→主题探讨→复试→录用签约
七、投递渠道
简历投递邮箱:hrliyuan@vip.qq.com
邮件格式:“应聘项目+岗位+姓名+专业+学校”,(可在邮件中附上成绩单、课题/项目材料以及对行业的理解等)
电话咨询:0773-2632010
企业官网:www.liyuan99.com
地址:桂林市中山北路 122 号(总部)
Baidu
sogou